全能AI助手
产品简介
全能AI助手是基于百度千帆新一代的Agent引擎技术打造的一站式对话助手解决方案,集成百度搜索、百度百科、百度图搜等独家信源,深度整合通用问答、图像问答、生图 / 生视频等优质 AI 能力,并提供会话管理、个性化配置、安全干预等完善的通用服务模块,覆盖日常沟通、联网问答、深度思考、图片/视频检索等多元场景,帮助企业级客户快速打造一个能听懂意图、能记忆、能交互且能完成任务的全能AI搭子。
能力说明与展示
核心能力说明
全能 AI 助手的核心能力聚焦于通用问答,增加多种自动判断机制,可根据用户输入 query 自动判断是否需要开启联网搜索获取实时信息、是否启动深度思考进行复杂分析、是否调用搜图 / 搜视频补充多模态素材,支持以图文并茂的形式输出,带来更直观、丰富的多模态问答体验。 进入全能 AI 助手后,可在对话框顶部选择智能调度、通用问答、图像问答三种交互模式,适配不同场景需求:

- 智能调度:系统自动感知用户意图,灵活调度 10 + 官方优质能力与 MCP 工具,一站式解决复杂任务与多模态需求,适合复合场景。
- 通用问答:专注文本问答场景,支持自动模式、及时响应与深度思考三种应答策略手动选择,满足不同类型的文本需求。

- 自动模式:系统根据用户输入query 类型自动判断最优搜索 / 思考方式,无需手动干预,是默认推荐模式,可智能匹配 “及时响应 / 深度思考 / 搜图 / 搜视频” 等能力。
- 及时响应:快问快答,适用于常规客观知识问答(如天气查询、常识科普、词语解释),优先保证毫秒级响应速度,满足轻量信息获取需求。
- 深度思考:先进行逻辑推演与多步骤分析再回答,适用于需要推理、对比、论证的复杂问题(如行业趋势分析、技术路线对比、研究报告撰写),可输出结构化、带引用的高质量结论。
- 图像问答:针对图片内容进行分析、识别与多轮对话,支持上传图片后提问,适合图像理解类场景。
三种模式均支持个性化配置能力,其中智能调度与图像问答模式额外支持图片上传,可进一步提升对话体验与场景适配性:
- 个性化配置功能说明:

点击输入框左侧的个性化配置图标,即可开启专属对话设置:当前支持居住地区选择(省 / 市 / 区三级地理信息),注入后 AI 助手将自动感知用户地理位置,在天气查询、出行规划、本地服务等场景中提供精准的本地化服务。例如:配置地区为「北京市 /市辖区/ 海淀区」后,用户提问「明天天气怎么样?」,系统直接输出海淀区专属预报,实现精准的本地化问答。此外,长期记忆功能即将上线,开启后可持续记忆用户习惯与偏好,提供跨会话深度个性化服务。

- 图片上传能力说明:

仅智能调度与图像问答模式支持图片上传,可满足图文混合交互需求:支持.png/.jpg/.jpeg三种常见图片格式,一次仅可上传 1 个文件,单文件大小不超过 10MB;在图像问答模式下可直接基于图片提问,在智能调度模式下可结合图片与文字指令,实现视觉素材补充与复杂任务处理。
核心能力展示
通用问答场景
直接回答
无需调用外部工具或联网,依托模型内置知识库即可精准应答,覆盖轻量知识与基础能力需求:
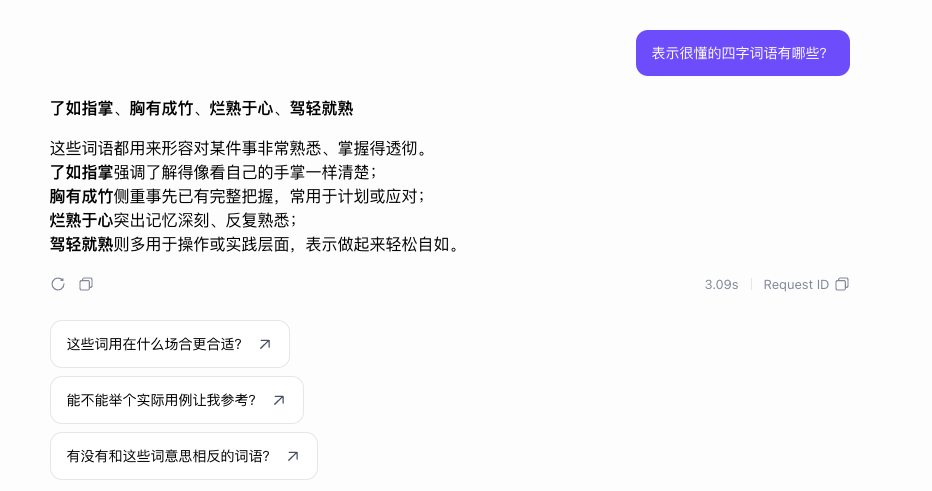
- 常识问答:静态、非时效性的事实性问题,如「表示很懂的四字词语有哪些?」,输出结构化知识解析,保证快速响应与准确性。

- 闲聊陪伴:情感交流、角色扮演、日常寒暄,如「你平时周末更喜欢宅家还是出去逛呀?」,提供共情式对话,满足情感陪伴需求。

- 计算推理:简单数学计算、逻辑推理,如「已知函数f(x)=x^3-3x +1,求f(x)的极值点和极值」,直接输出结果与简要步骤。

- 多语言翻译:单词、短语或段落的直接翻译,如「HOUSEDUST 怎么读?」,提供音标、谐音、释义与场景化翻译结果。

联网搜索
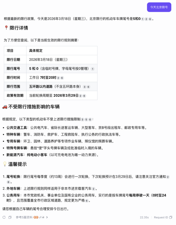
需结合外部实时信息或特定实体知识才能准确回答,如强时效性问题:「今天北京限号」,以结构化形式输出。

深度思考
针对逻辑推理、数学/科学计算、代码生成、复杂任务规划场景触发深度思考,思考内容可折叠,如:「SWOT分析 调休好不好不超过200个字」

搜图意图
自动识别显性 / 隐性出图需求,补充视觉素材:
- 显性搜图:直接索要图片,如「小李子图片」「故宫雪景图」,输出多组高清图片,以网格布局展示。

- 隐性出图:实体增强 / 对比 / 消歧需求,如「埃菲尔铁塔长啥样?」,在文字回答中插入实景图,实现图文并茂,提升直观性。

搜视频意图
识别显性搜视频需求,提供动态素材,如「平板支撑教学视频」

图像问答场景
集成高精度图像识别与多模态交互能力,覆盖全场景视觉需求:
- 多维智能问答:精准识别图片中的物种 / 物品,输出详细百科介绍

- 权威百科输出:识别人物 / 事物后联动百度百科,提供可靠背景信息

- 实时联网搜索:针对物品图片获取实时价格、参数等动态信息

- 快速多轮对话:保留上下文记忆,针对同一张图片持续交互,满足深度探究需求

评价此篇文章
