26年更新日志
目录
2026.04.01:V2.5版本更新
生成效果
1、升级PM Agent
将需求文档从“功能罗列式”升级为“结构化产品方案”,补全用户与场景视角,新增页面结构与功能映射,细化业务规则、异常处理与验收标准,并明确边界与非目标范围,使需求表达从粗粒度功能描述升级为可直接指导coding的完整产品方案,提升整体应用生成效果
2、发布秒哒Skill
秒哒打包为Skill,支持被OpenClaw、Claude Code等Agent调用,支持通过Agent来应用(网页、微信小程序、游戏、AI工具等)的创建、查看、修改、发布上线等操作,实现智能化、批量化的应用自动开发。
3、小程序美观度优化
针对小程序间距较小、超出边界和对齐不规范等问题进行系统性优化
4、首页文件类型拓展
首页上传的文件类型新增svg、gif、fbx、obj、glb、gltf、wav、mp3、avi、mp4、mov、ttf,、woff等格式,单个文件最大尺寸升级为20MB,并优化文件展示交互,支持游戏场景添加更丰富的素材、音效等
5、秒哒后端服务全新升级(目前暂为邀请制)
点此申请:https://app-aateh5gojg1t.appmiaoda.com/
a) 环境隔离:开发环境与生产环境数据库独立,所有后端配置(数据库表结构、插件、Edge Function、Auth、Storage)均在开发环境中自由操作,不影响线上业务,调整完后通过发布流程一键上线,安全可控
b) 数据库版本管理:数据库版本与应用版本绑定,版本切换时,数据库同步回滚或升级,解决“回滚代码、数据库结构对不上”导致的不兼容、接口报错的问题,确保多版本切换稳定运行
6、应用开发新增推荐问
主动向用户推荐应用优化 query ,逐步引导用户完善应用,同时提供应用优化的创意与思路,简化应用修改的表达方式
7、插件上新和效果优化
上新15个插件,覆盖内容生成与创作、搜索查询、地图出行三类,包括:文本生成大模型(MiniMax)、视频生成(高级版)、图片生成与编辑(基础版)、图片扩展(可灵)、图片生成与编辑(可灵)、百度PC关键词排名查询、汽车尾号限行查询、贵金属行情查询、驾考题库、彩票开奖结果查询、地点详情查询、行政区划查询、交通路况查询、天气查询、IP位置识别。
8、UI增强器-自动模式
在原有UI增强器下方新增“自动模式”模板,根据用户query进行风格设计,提升整体应用生成美观度
平台体验
1、执行失败场景返还秒点
针对生成PRD失败、生成应用失败、修改失败、服务故障、主动中断对话等系统执行异常场景,返还对应任务所扣除的秒点
2、插件提供免费调用额度
为每位用户提供每日 20 次「图片、视频生成类插件」与 200 次「非图片、视频生成类插件」的免费额度
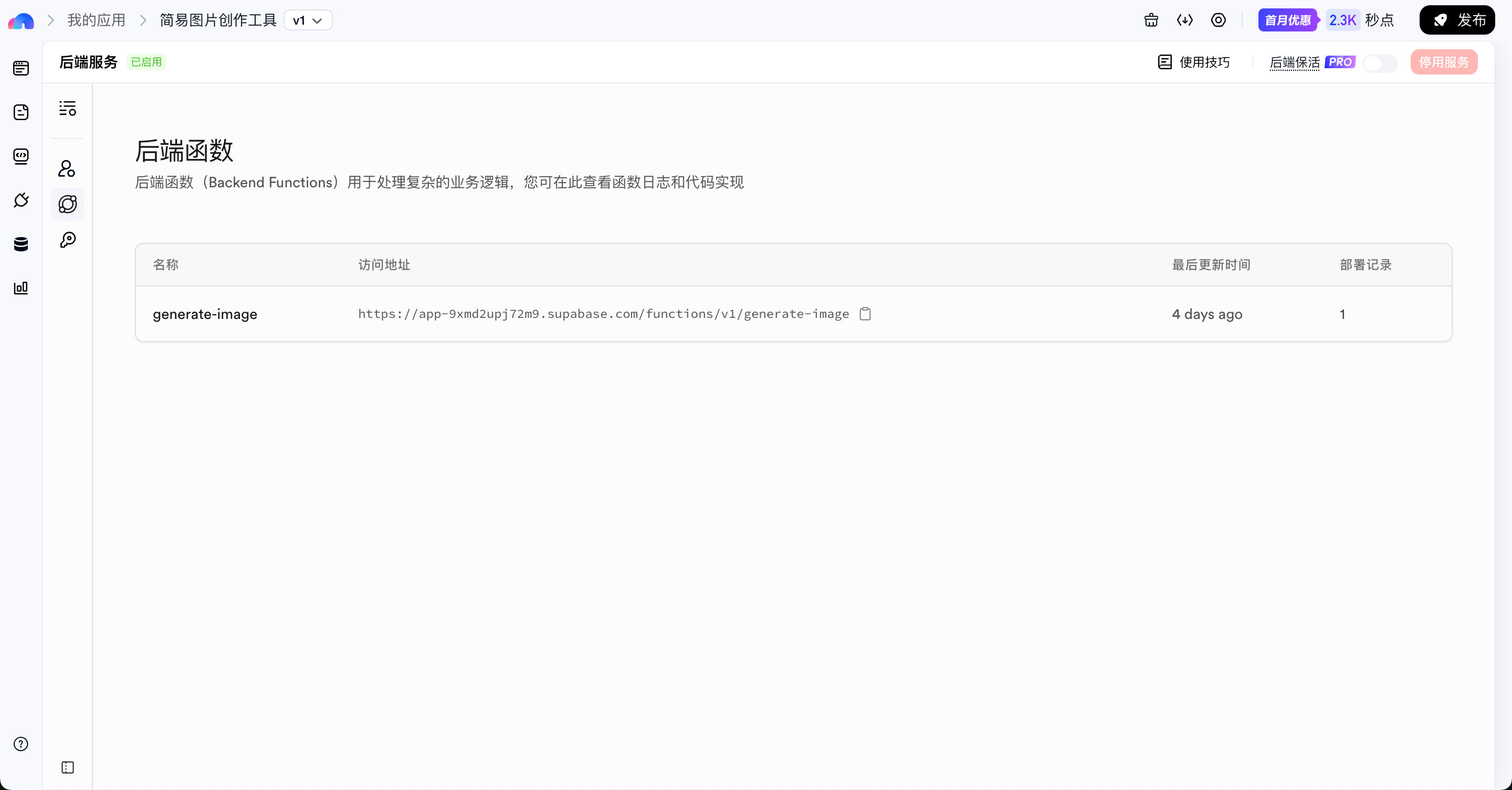
3、后端函数运行可视化
后端服务模块新增后端函数管理面板,支持查看插件、复杂业务逻辑等后端函数的运行日志与代码,便于问题排查与运行状态追踪
4、强化教学视频
首页新增教学视频门户(https://app-a0xmudt0fs3l.appmiaoda.com),系统化整合秒哒视频学习资源
5、插件页 UI 焕新
插件中心与插件已使用列表UI整体升级,提供更清晰、美观、重点突出的界面呈现,方便的支持用户控制插件用量上限等配置
商业化基建
1、插件计费
插件支持按调用次数消耗秒点,用户可通过秒点进行不限额的插件调用,且较市场定价具备价格优势,丰富用户的插件使用方式。支持查看计费标准、设置调用额度及查询扣费记录,让插件使用更透明、可控
2、企业版MVP
建立「企业-团队-成员」三级基础权限体系并划分对应资源,企业/团队自上向下管理,成员之间资源独立,满足企业的一人购买多人使用、多团队及成员管理、秒点分配诉求
3、个人会员权益升级
付费会员权益提升,付费即享源码导出、专属域名绑定、应用去水印三大特权,从创作到发布全面掌控
2026.02.11:V2.4版本更新
生成效果
1、千帆Agent发布为秒哒插件
百度千帆中制作的知识库、工作流、智能体,可以一键发布为秒哒插件,做成可交互的应用程序(网页、小程序、小工具等)。无论是智能销售助理还是企业知识专家,都能在秒哒应用中直接调用,简化企业级Agent的接入链路,实现AI原生应用的快速交付
2、UI增强器
支持在生成前选择应用设计风格,降低用户设计表达成本,一键生成兼具设计感和专业性的应用
3、深度开发/快速开发
围绕用户需求分化,产品提供快速开发与深度开发两种模式,覆盖从原型到正式应用的不同构建场景。深度开发模式侧重功能完整性与系统可用性,支持构建逻辑更复杂、覆盖更全面的高质量应用,适合对稳定性和完备度要求较高的正式场景;快速开发模式聚焦最小可用功能,以更快的生成速度和更低的资源消耗支持原型验证与高频迭代,帮助用户快速将想法落地
4、微信原生小程序支持体验版调试
支持一键发布至体验版,解决原生小程序微信审核难题,为开发者提供快速预览、即时调试的便捷渠道,大幅提升开发与测试效率
5、微信小程序隐私权限代码生成
针对使用摄像头、麦克风、相册、位置等隐私能力的微信小程序,自动按微信规范生成权限申请弹窗。
6、微信原生小程序支持分享到微信生态
微信原生小程序默认支持每个页面分享到聊天和到朋友圈,同时支持对话添加页面内容分享按钮
7、多人协同和实时通信
支持实时更新多人状态与数据,可用于在线聊天、多人在线答题、双人对战、多人游戏等互动场景
8、优化小游戏移动端适配
依托游戏框架,增加缩放能力,优化小游戏的移动端适配与移动端界面操作问题(对比如下,左图为旧,右图为新)
9、插件中心插件上新
国内版上新11个插件,覆盖AI工具、视频技术、图像技术、语音技术、信息搜索、地图服务六类,包括:图生视频(MiniMax)、文生视频(MiniMax)、主体参考视频生成(MiniMax)、文生图(MiniMax)、图生图(MiniMax)、语音合成(MiniMax)、图生视频(音画同步)、企业招聘数据查询、火车票查询、地点信息搜索、路线规划;海外版上新图生视频(音画同步)插件
平台体验
1、秒哒微信小程序端改版升级
微信小程序体验升级。 从创作灵感到发布,全流程交互重构。
2、支持更换用户昵称和头像
支持用户修改昵称与头像,更好满足用户个性化、品牌化需求
3、后端服务手动启停
支持用户按需手动关闭或开启应用后端服务,避免非必要的秒点消耗,资源使用更可控
4、应用预览新增手动刷新按钮
可一键刷新当前预览页面内容,快速解决页面卡顿或显示异常,提升调试效率
5、微信小程序发布优化
通过细化错误提示与提供帮助文档,辅助用户通过对话快速修复
6、上线春节专区
应用广场增加春节黑客松专区,并上线春节限定皮肤
商业化基建
1、秒点加油包
订阅专业版后,支持用户按量灵活购买秒点加油包
2、支持查看秒点明细
提供秒点使用明细查询入口,清晰展示秒点获取、消耗与到期情况,提升使用透明度
评价此篇文章
